Forum  M’enregistrer
* *

Nous sommes le Jeu 01 Jan 2026, 22:30:04

Heures au format UTC + 1 heure




Poster un nouveau sujet RĂ©pondre au sujet  [ 45 messages ]  Aller Ă  la page PrĂ©cĂ©dente  1, 2, 3  Suivante
Auteur Message
 Sujet du message: Re: [Jauge a carburant] Oscillement alĂ©atoire
MessagePostĂ©: Mar 31 Mai 2011, 10:34:18 
Hors ligne
Nouveau
Nouveau
Avatar de l’utilisateur

Inscription: Lun 30 AoĂ» 2010, 23:15:52
Messages: 21
Localisation: 58 Nièvre
Roule en: 605 TD 2.1l
ok aucun souci , je vous dirait le résultat une fois le compteur changé. Mais pour l instant je crois que le plus dur va être d'en trouver pas excessivement chère d'occasion, en tout cas vers chez moi en casse c'est foutu , personne en a. J'ai passé une annonce pour en trouver un, mais dans les 40 euros grand maxi, je trouve déjà bien.

_________________
605 2.1td (VF36BP) - 110cv (6 fiscaux) - 313000km (actuel 318000) - 27/12/1995 - SVDT

moteur ??change standard Ă  270000km avec facture Ă  l appuie donc actuel 47000km


Haut
 Profil  
RĂ©pondre en citant le message  
 Sujet du message: Re: [Jauge a carburant] Oscillement alĂ©atoire
MessagePostĂ©: Mar 31 Mai 2011, 11:01:01 
Hors ligne
Régulier
Régulier
Avatar de l’utilisateur

Inscription: Dim 05 Avr 2009, 21:43:53
Messages: 857
Localisation: Alpes Maritimes
Roule en: 605 TCT 2l
panamien a écrit:
J'ai eu pareil sur la mienne, avec l'aiguille en permanence dans la réserve, avec parfois quelques retour au niveau adéquat.
Un circuit électrique fonctionne ou ne fonctionne pas. Si son fonctionnement est aléatoire et que ses constituants sont en état, cela provient d'une mauvaise connexion ( connecteur, soudure, etc..) donc réparable.

_________________
Joël
Actuelles :407 Phase II-2,2 - 09/2008 37 000 kms --- 106 Color Line 11/2002 49 000kms
Avant => 605 Executive 2L.Turbo Essence 150CV-6BRGXE-BVM -Gris Chateau- 09/ 1999- 83 500 kms
605 SLI - Phase 1 / 505 GTI / 504 TI / 304 S Berline / 304 S Coupé / 204 Coupé / Renault 8


Haut
 Profil  
RĂ©pondre en citant le message  
 Sujet du message: Re: [Jauge a carburant] Oscillement alĂ©atoire
MessagePostĂ©: Lun 13 Juin 2011, 11:16:59 
Hors ligne
Nouveau
Nouveau
Avatar de l’utilisateur

Inscription: Lun 30 AoĂ» 2010, 23:15:52
Messages: 21
Localisation: 58 Nièvre
Roule en: 605 TD 2.1l
Bonjour a tous

voila , j'ai trouvé un compteur sur le bon coin pour 29e, et fait le montage ce matin.
au début je ne voulait pas ouvrir mais surprise au niveau de la prise bleu , le mec d'avant a du le démonter a la barbare car la moitié des fiches enfoncé et certaine tordues. Donc j ai ouvert et changé le circuit électriques du niveau de carburant et pour l instant marche nikel a chaque fois. Au moins l'avantage j ai un compteur (presque) complet en cas ou une autre panne arrive.
Je veux bien réparer l autre circuit mais je n'y connais absolument rien a ce niveau là, des fois je me renseignerai si quelqu'un s'y connait.

_________________
605 2.1td (VF36BP) - 110cv (6 fiscaux) - 313000km (actuel 318000) - 27/12/1995 - SVDT

moteur ??change standard Ă  270000km avec facture Ă  l appuie donc actuel 47000km


Haut
 Profil  
RĂ©pondre en citant le message  
 Sujet du message: Re: [Jauge a carburant] Oscillement alĂ©atoire
MessagePostĂ©: Dim 06 Nov 2011, 19:45:39 
Hors ligne
Nouveau
Nouveau
Avatar de l’utilisateur

Inscription: Mer 26 Nov 2008, 0:00:00
Messages: 35
Localisation: En retraite en Charente-Maritime
Bonjour,
Je viens de résoudre un problème identique et j'ai pense avoir trouvé une cause.
J'ai d'abord recharger le circuit imprimé au niveau de la zone de connection du logomètre (indicateur), et bandé le ressort :

logo.JPG
logo.JPG [ 103.41 Kio | Vu 20441 fois ]


Ci.jpg
Ci.jpg [ 110.42 Kio | Vu 20441 fois ]


Puis j'ai inspecter le circuit imprimé de commande (plaquette montée perpendiculièrement avec un connecteur 8 pins). Le condensateur d'intégration du composant TLC272, trop lourd à cassé ses soudures:

CI-composant.JPG
CI-composant.JPG [ 72.62 Kio | Vu 20441 fois ]


CI_base.JPG
CI_base.JPG [ 118.4 Kio | Vu 20441 fois ]


Une fois les soudures refaites, j'ai ajouté une bride sur le condensateur pour limiter l'effort sur les soudures.

CI-composant+.JPG
CI-composant+.JPG [ 73.04 Kio | Vu 20441 fois ]


Si votre auto est un peu agée, profitez que le tableau de bord est démonté pour changer les ampoules de témoin de veilleuse, code, phare et éclairage de l'aiguille de jauge si elles sont un peu noires.
Cordialement.

_________________
605 SRI Vert Sorento, 1992, acquise en 1994. Injection Marelli et ABS Bosch, plus de 400 Mm (1 Mega mètre = 1000 kilomètre). Mise au ferrailleur en septembre 2015.


Haut
 Profil  
RĂ©pondre en citant le message  
 Sujet du message: Re: [Jauge a carburant] Oscillement alĂ©atoire
MessagePostĂ©: Mer 08 Jan 2014, 21:34:02 
Hors ligne
Nouveau
Nouveau
Avatar de l’utilisateur

Inscription: Sam 28 Juil 2012, 8:59:15
Messages: 7
Roule en: 605 TD 2.1l
bonjour

je viens de réparer ma jauge en remplaçant la platine ou se trouve le composant bleus
celle que j'ai remis venais d'une 605 de 96 et la jauge fonctionnais bien
je l'ais remis sur la mienne de 99 et sa fonctionne nikel
quel bonheur :saute:
bien sur je me suis inspire de denis r2 et comme j'avais déjà une voiture pour pièces
je n'ai pas besoin de mettre une bride
merci denis :bravo:

_________________
precedente deux 605 phase 1 svdt
actu 605 phase 2,1td am 99


Haut
 Profil  
RĂ©pondre en citant le message  
 Sujet du message: Re: [Jauge a carburant] Oscillement alĂ©atoire
MessagePostĂ©: Mer 08 Jan 2014, 21:41:56 
Hors ligne
Régulier
Régulier

Inscription: Mer 21 AoĂ» 2013, 10:34:27
Messages: 323
Roule en: 605 TD 2.1l
Merci denis-R2, moi j'avais ressouder le grosse capa bleue sans bride sans rien d'autre. Et ça date d'1 ou 2 ans déjà.
J'avais lu ton tuto avant de me dire, ça vient peut-être de là. Et depuis nickel

_________________
605 2.1 Td 12V -- phase2
http://www.emsc-csem.org/


Haut
 Profil  
RĂ©pondre en citant le message  
 Sujet du message: Re: [Jauge a carburant] Oscillement alĂ©atoire
MessagePostĂ©: Jeu 09 Jan 2014, 1:16:21 
Hors ligne
Nouveau
Nouveau
Avatar de l’utilisateur

Inscription: Mer 26 Nov 2008, 0:00:00
Messages: 35
Localisation: En retraite en Charente-Maritime
Bonsoir,
Merci pour vos mercis, et Bonne Année 2014 en 605.

_________________
605 SRI Vert Sorento, 1992, acquise en 1994. Injection Marelli et ABS Bosch, plus de 400 Mm (1 Mega mètre = 1000 kilomètre). Mise au ferrailleur en septembre 2015.


Haut
 Profil  
RĂ©pondre en citant le message  
 Sujet du message: Re: [Jauge a carburant] Oscillement alĂ©atoire
MessagePostĂ©: Sam 27 Mai 2017, 16:57:45 
Hors ligne
Assidu
Assidu
Avatar de l’utilisateur

Inscription: Jeu 01 Mar 2007, 0:00:00
Messages: 1559
Localisation: Beauvais (60)
Roule en: 605 16s 2l
Hello, je déterre ce sujet car je me pose une question : quelle est la plage de tension de fonctionnement du galvanomètre ?

Je connais la plage de résistance du flotteur (plein : 0-280 ohms : vide), mais pas la plage de tension du galva. Depuis quelques jours, il s'est mis à délirer et m'indique systématiquement plus que le plein.

J'ai vérifié la résistance de sortie du flotteur, c'est ok, j'ai testé en entrée l'aiguille, même en circuit ouvert (résistance infinie donc simulation d'un réservoir plus que vide), j'ai toujours 80 litres au compteur.

Flotteur branché, j'ai un peu plus que 80, et après avoir remis de l'essence (environ 50 litres), l'aiguille est encore un peu plus loin.

J'ai voulu vérifier la déviation du galvanomètre en l'alimentant "à la main", mais il part en fin de course avec à peine 1,5V, ce qui me surprend, j'imaginais qu'on part sur du 12V, sauf si je me trompe. Si quelqu'un a l'info, ça m'intéresse.

_________________
Thierry, Beauvais (Oise, 60)
605 ph1 SRi 130cv 6BR6A2, 10/89, Rouge Alhambra (M4JF) - options ajoutées : jantes SV ph1, intérieur cuir noir
605 ph2.5 SV3 ES9 BVA toutes options, 194cv, 6BXFZP, 05/98, roule au E85 ! Bleu de Rhodes - Merci Philippe (Eliptyk)


Haut
 Profil  
RĂ©pondre en citant le message  
 Sujet du message: Re: [Jauge a carburant] Oscillement alĂ©atoire
MessagePostĂ©: Lun 29 Mai 2017, 23:11:40 
Hors ligne
Nouveau
Nouveau
Avatar de l’utilisateur

Inscription: Mer 26 Nov 2008, 0:00:00
Messages: 35
Localisation: En retraite en Charente-Maritime
Bonjour,
J'ai remplacé la 605 par une 607 (avec encore plus de problème d'électronique, mais c'était mon métier ...).
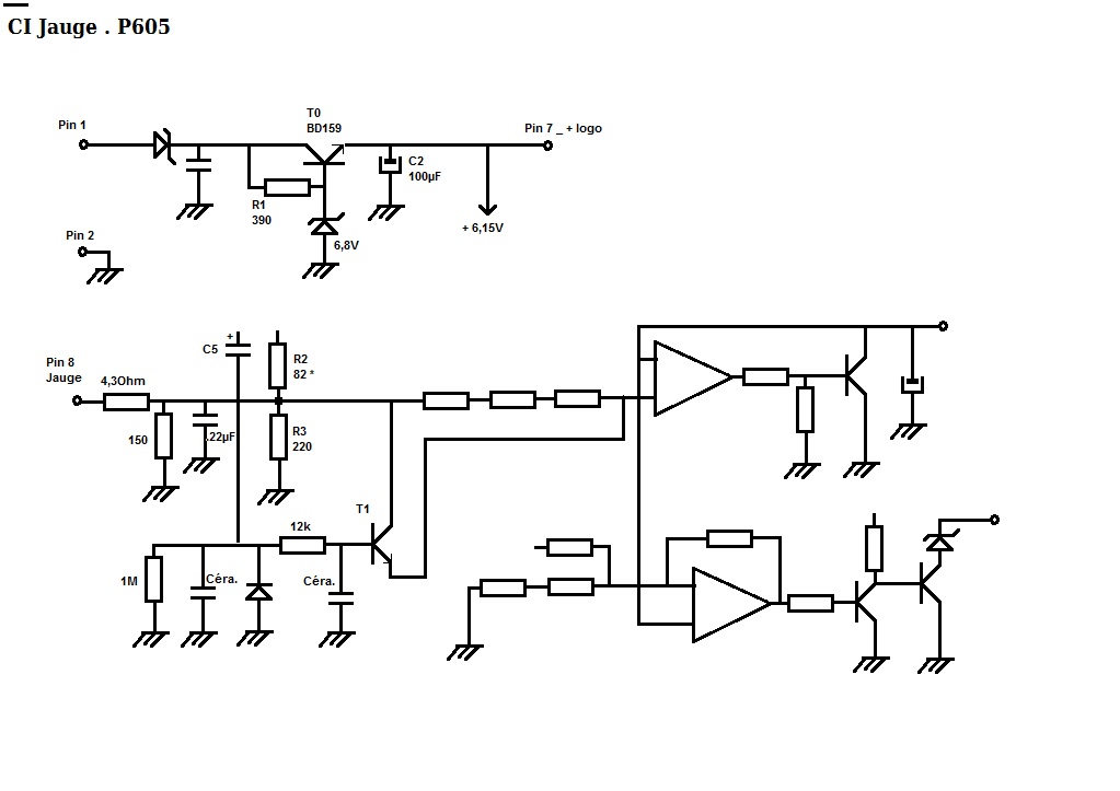
La sonde de carburant n'est pas en contact direct avec le logomètre mais par l'intermédiaire d'une demi section d'un ampli opérationnel.
L'autre demi section est utilisé en comparateur pour le voyant de mini de carburant.
Le boitier est un TLC272.
Un autre problème rencontré sur cette gauge est une mauvaise prise de masse, qui par le cablage, se trouve sous le pédalier dans la cabine.
Le schéma que j'avais relevé à l'époque ci dessous.
Amicalement


Schema_Jauge.jpg
Schema_Jauge.jpg [ 76.83 Kio | Vu 9716 fois ]


_________________
605 SRI Vert Sorento, 1992, acquise en 1994. Injection Marelli et ABS Bosch, plus de 400 Mm (1 Mega mètre = 1000 kilomètre). Mise au ferrailleur en septembre 2015.
Haut
 Profil  
RĂ©pondre en citant le message  
 Sujet du message: Re: [Jauge a carburant] Oscillement alĂ©atoire
MessagePostĂ©: Mer 07 Juin 2017, 10:52:19 
Hors ligne
Assidu
Assidu
Avatar de l’utilisateur

Inscription: Jeu 01 Mar 2007, 0:00:00
Messages: 1559
Localisation: Beauvais (60)
Roule en: 605 16s 2l
Un grand merci pour le schéma, je vais décortiquer tout ça.

Pour la masse, je ne pense pas, sur le circuit du combiné, elle a l'air commune et semble bonne (en tous cas, je n'ai aucune autre défaillance sur le combiné).

A tout hasard, je recherche quand même un autre combiné pour avoir de la pièce de rechange, c'est toujours utile !

_________________
Thierry, Beauvais (Oise, 60)
605 ph1 SRi 130cv 6BR6A2, 10/89, Rouge Alhambra (M4JF) - options ajoutées : jantes SV ph1, intérieur cuir noir
605 ph2.5 SV3 ES9 BVA toutes options, 194cv, 6BXFZP, 05/98, roule au E85 ! Bleu de Rhodes - Merci Philippe (Eliptyk)


Haut
 Profil  
RĂ©pondre en citant le message  
 Sujet du message: Re: [Jauge a carburant] Oscillement alĂ©atoire
MessagePostĂ©: Mer 07 Juin 2017, 14:02:09 
Hors ligne
Nouveau
Nouveau
Avatar de l’utilisateur

Inscription: Mer 26 Nov 2008, 0:00:00
Messages: 35
Localisation: En retraite en Charente-Maritime
Bonjour Ă  tous,
@tracker : je n'avais pas d'autre problème que la jauge, et c'est bien en resserrant la vis de masse, sous le pédalier, que la problème de jauge à disparu!
Un coup de clé de 10 c'est plus facile à faire que de décortiquer l'électronique, d'autant plus que, problème solutionné, le schéma n' a pas été complété comme il faudrait ( je ne retrouve pas la capa bleue...).
Amicalement

_________________
605 SRI Vert Sorento, 1992, acquise en 1994. Injection Marelli et ABS Bosch, plus de 400 Mm (1 Mega mètre = 1000 kilomètre). Mise au ferrailleur en septembre 2015.


Haut
 Profil  
RĂ©pondre en citant le message  
 Sujet du message: Re: [Jauge a carburant] Oscillement alĂ©atoire
MessagePostĂ©: Sam 10 Juin 2017, 11:18:22 
Hors ligne
Assidu
Assidu
Avatar de l’utilisateur

Inscription: Jeu 01 Mar 2007, 0:00:00
Messages: 1559
Localisation: Beauvais (60)
Roule en: 605 16s 2l
Merci, je vais regarder cette masse.

Sinon, j'ai fait des essais : avec un autre galva (qui était celui de t° d'eau sur un autre combiné), j'ai un comportement différent : il n'oscille qu'entre 0 et 20 litres et ne va pas plus loin.

Soit les galva sont différents (ce qui me surprendrait pour une question de coûts de production) soit il y a vraiment une blague là dedans !
J'ai testé avec deux circuits de commande dont les soudures ont toutes été refaites, pareil.

Edit car j'oubliais : j'ai aussi testé en installant le galva essence origine sur la t° : à froid l'aiguille monte direct à 90°.

Il y a quelque chose au niveau de l'essence, mais je suis quasi certain que le galva est cramé.

-- Edit du Sam 10 Juin 2017, 10:24:12 --

La masse en question, j'imagine que c'est la HM20 (voir schéma).
Pour y accéder, que vais-je devoir déposer ? Je n'aimerais pas être obligé de déposer toute la planche de bord ...
Page_207.jpg
Page_207.jpg [ 118.96 Kio | Vu 9586 fois ]


Je vais voir si je l'atteins derrière le combiné ou par en dessous.

Sinon, petit détail : le témoin de réserve fonctionne et est cohérent ...

-- Edit du Sam 10 Juin 2017, 12:18:22 --

Bon, je continue les investigations.
Trouvé les masses en question : pas de problème avec, les continuités sont bonnes, je n'ai pas de résistance parasite.

Autre test : j'ai court-circuité au niveau de la jauge pour simuler un réservoir totalement plein : le galva (dernier en place) plafonne à la moitié environ.

On dirait que l'info n'est pas "complète", faisant agir le galva sur la moitié de la course seulement.

J'ai vérifié à l'arrivée au combiné, quand c'est court-circuité côté jauge, je n'ai pas de résistance parasite dans le câblage (1 ohms, ce qui est normal compte-tenu de la longueur des fils).

Ça doit se situer dans le combiné, mais là, je ne vois pas.

Le premier galva qui va à fond même avec une résistance infinie, et le second galva qui plafonne à moitié en court-circuit.

Sachant que ce second galva est normalement un de t° d'eau - mais ils semblent véritablement identiques (nombre de spires, ...).

Je sèche un peu là ...

_________________
Thierry, Beauvais (Oise, 60)
605 ph1 SRi 130cv 6BR6A2, 10/89, Rouge Alhambra (M4JF) - options ajoutées : jantes SV ph1, intérieur cuir noir
605 ph2.5 SV3 ES9 BVA toutes options, 194cv, 6BXFZP, 05/98, roule au E85 ! Bleu de Rhodes - Merci Philippe (Eliptyk)


Haut
 Profil  
RĂ©pondre en citant le message  
 Sujet du message: Re: [Jauge a carburant] Oscillement alĂ©atoire
MessagePostĂ©: Jeu 03 Oct 2019, 7:49:25 
Hors ligne
Nouveau
Nouveau

Inscription: Sam 16 Mar 2013, 21:59:44
Messages: 65
Roule en: 605 16s 2l
VoilĂ  depuis 2 mois,la jauge oscille je m'explique.

- Quand je fais le plein au début, la jauge indiquait presque le plein, maintenant elle n'indique que la moitié.
- Quand je roule, la jauge remonte quand je suis en montée, et descend quand je suis en descente, et passe dans la réserve.
- Au démarrage à froid elle marche à peu près bien, et puis déconne.

Ma question est donc la suivante : d'après vos expériences, cela viendrait-il du tableau de bord, au niveau de la jauge ou bien de la jauge elle-même sous la banquette arrière ?

Merci beaucoup pour vos réponses avisées.


Haut
 Profil  
RĂ©pondre en citant le message  
 Sujet du message: Re: [Jauge a carburant] Oscillement alĂ©atoire
MessagePostĂ©: Ven 04 Oct 2019, 7:24:48 
Hors ligne
Régulier
Régulier
Avatar de l’utilisateur

Inscription: Mar 24 Avr 2007, 23:00:00
Messages: 249
sur toutes les 605 que j'ai eu et d'autres que j'ai pu voir la jauge "instable" c'est assez courant :saute: ,
sur les série 1 tout du moins on est dans" l'aléatoir" :fille: ca peut merder un temps et revenir à la normal sans logique , des fois il suffit de laisser la voiture garer en pente et ca merde , meme en changeant la jauge du réservoir ou celle de tableau de bord ca garantit rien :mrgreen:


Haut
 Profil  
RĂ©pondre en citant le message  
 Sujet du message: Re: [Jauge a carburant] Oscillement alĂ©atoire
MessagePostĂ©: Ven 04 Oct 2019, 20:14:36 
Hors ligne
Assidu
Assidu
Avatar de l’utilisateur

Inscription: Jeu 01 Mar 2007, 0:00:00
Messages: 1559
Localisation: Beauvais (60)
Roule en: 605 16s 2l
Sinon, en relisant mon précédent post, j'ai découvert que les galva essence et t° d'eau ne sont pas les mêmes. Justement, pour réparer la jauge d'essence sur la SRi, j'ai pu trouver un galva essence - le bon, et depuis, ça fonctionne.

En fait, j'ai refait proprement toutes les soudures possibles du tableau de bord, nettoyé les plans de contacts en cuivre et depuis, je n'ai aucun problème.

Attention toutefois au positionnement de l'aiguille au remontage, il n'y a pas de repère de position zéro. Pour la mienne, elle est un peu pessimiste - décalée vers la gauche donc, mais ça ne me gène pas plus que ça, et surtout, j'ai la flemme de tout redémonter !

_________________
Thierry, Beauvais (Oise, 60)
605 ph1 SRi 130cv 6BR6A2, 10/89, Rouge Alhambra (M4JF) - options ajoutées : jantes SV ph1, intérieur cuir noir
605 ph2.5 SV3 ES9 BVA toutes options, 194cv, 6BXFZP, 05/98, roule au E85 ! Bleu de Rhodes - Merci Philippe (Eliptyk)


Haut
 Profil  
RĂ©pondre en citant le message  
 Sujet du message: Re: [Jauge a carburant] Oscillement alĂ©atoire
MessagePostĂ©: Sam 05 Oct 2019, 13:42:15 
Hors ligne
Nouveau
Nouveau

Inscription: Sam 16 Mar 2013, 21:59:44
Messages: 65
Roule en: 605 16s 2l
ok merci à vous, mon mécano vient demain il me vérifiera ça, juste une petite question qui n'a rien à voir, où se trouve la résistance de chauffage ou du pulseur ?

Merci et Ă  bientĂ´t.

Cordialement.


Haut
 Profil  
RĂ©pondre en citant le message  
 Sujet du message: Re: [Jauge a carburant] Oscillement alĂ©atoire
MessagePostĂ©: Sam 05 Oct 2019, 14:51:46 
Hors ligne
Assidu
Assidu
Avatar de l’utilisateur

Inscription: Jeu 01 Mar 2007, 0:00:00
Messages: 1559
Localisation: Beauvais (60)
Roule en: 605 16s 2l
Résistance de chauffage ?? Tu parles du chauffage habitacle ? Ce n'est pas une résistance, c'est un radiateur branché sur le circuit de refroidissement moteur. Il est donc toujours chaud, mais on commande l'aiguillage de l'air pour le faire passer ou pas par ce radiateur.

Le radiateur de chauffage habitacle est sous la planche de bord, derrière la console centrale/autoradio. Tu trouveras des tas de topics à son sujet (c'est une pièce fragile) et surtout deux tutos pour l'échange.

_________________
Thierry, Beauvais (Oise, 60)
605 ph1 SRi 130cv 6BR6A2, 10/89, Rouge Alhambra (M4JF) - options ajoutées : jantes SV ph1, intérieur cuir noir
605 ph2.5 SV3 ES9 BVA toutes options, 194cv, 6BXFZP, 05/98, roule au E85 ! Bleu de Rhodes - Merci Philippe (Eliptyk)


Haut
 Profil  
RĂ©pondre en citant le message  
 Sujet du message: Re: [Jauge a carburant] Oscillement alĂ©atoire
MessagePostĂ©: Sam 05 Oct 2019, 18:41:26 
Hors ligne
Nouveau
Nouveau

Inscription: Sam 16 Mar 2013, 21:59:44
Messages: 65
Roule en: 605 16s 2l
Tracker merci de ta réponse, mais j'ai bien trouvé le pulseur mais en fait la ventilation ne marche plus. j'avais déjà eu ce problème j'avais tripoter un peu la prise et ça a bien marché. mais je me demandais si la résistance du pulseur ou la résistance de chauffage n'était pas HS

Merci pour ta réponse.


Haut
 Profil  
RĂ©pondre en citant le message  
 Sujet du message: Re: [Jauge a carburant] Oscillement alĂ©atoire
MessagePostĂ©: Dim 06 Oct 2019, 8:16:55 
Hors ligne
Assidu
Assidu
Avatar de l’utilisateur

Inscription: Jeu 01 Mar 2007, 0:00:00
Messages: 1559
Localisation: Beauvais (60)
Roule en: 605 16s 2l
Pour le pulseur, pareil, une petite recherche, et tu trouveras qu'il y a un problème avec les transistors de puissance implantés sur le pulseur qui bloque le fonctionnement.

-- Edit du Dim 06 Oct 2019, 9:16:55 --

Ajout : quelques liens :


http://peugeot605.forumeurs.fr/ventilat ... r-t30.html

http://peugeot605.forumeurs.fr/bloque-fond-t1575.html

Sinon, globalement, recherche dans la section suivante :

http://peugeot605.forumeurs.fr/climatis ... e-f22.html

_________________
Thierry, Beauvais (Oise, 60)
605 ph1 SRi 130cv 6BR6A2, 10/89, Rouge Alhambra (M4JF) - options ajoutées : jantes SV ph1, intérieur cuir noir
605 ph2.5 SV3 ES9 BVA toutes options, 194cv, 6BXFZP, 05/98, roule au E85 ! Bleu de Rhodes - Merci Philippe (Eliptyk)


Haut
 Profil  
RĂ©pondre en citant le message  
 Sujet du message: Re: [Jauge a carburant] Oscillement alĂ©atoire
MessagePostĂ©: Dim 06 Oct 2019, 11:18:37 
Hors ligne
Nouveau
Nouveau

Inscription: Sam 16 Mar 2013, 21:59:44
Messages: 65
Roule en: 605 16s 2l
Merci encore pour ta réponse, quand je parlais de résistance, je parlais de cette pièce :

https://www.rvea.fr/pieces/resistance-v ... rEEALw_wcB

Sais-tu oĂą elle se trouve ?

Cependant, la ventilation remarche par acoups, le chauffage et le froid aussi, mais surtout le compresseur de clim ne s'enclenche plus quand j'appuie sur le bouton, du coup je me demande si ma platine de clim ne déconne pas.

Merci encore de ta réponse.


Haut
 Profil  
RĂ©pondre en citant le message  
Afficher les messages postĂ©s depuis:  Trier par  
Poster un nouveau sujet RĂ©pondre au sujet  [ 45 messages ]  Aller Ă  la page PrĂ©cĂ©dente  1, 2, 3  Suivante

Heures au format UTC + 1 heure


Qui est en ligne

Utilisateurs parcourant ce forum: Aucun utilisateur enregistré et 3 invités


Vous ne pouvez pas poster de nouveaux sujets
Vous ne pouvez pas répondre aux sujets
Vous ne pouvez pas éditer vos messages
Vous ne pouvez pas supprimer vos messages
Vous ne pouvez pas joindre des fichiers

Rechercher:
Aller Ă :  


Tous les messages postés sur ce forum sont sous la responsabilité des inscrits qui les ont écrits,
non du webmaster-administrateur ou des modérateurs-organisateurs, à l'exception de leurs propres messages.

Réalisé par : Franck - Copie même partielle interdite ©

Powered by phpBB © 2023